开云体育入口
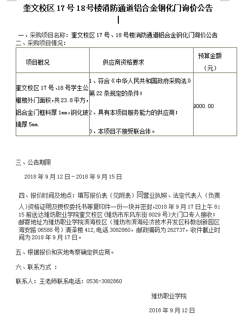
奎文校区17号18号楼消防通道铝合金钢化门询价公告
开云电竞登录:2018年09月11日 16:49
来源:
点击次数:





学校地址
奎文校址:山东省潍坊市东风东街8029号
滨海校址:山东省潍坊市滨海经济技术开发区央子街道汉江东一街02999号
邮政编码
滨海校区:262737
奎文校区:261041
联系我们
值班电话:0536-3083601
招生电话:0536-8527126 8218945 3083621

微信公众号

微信视频号

潍职团委

学校接诉即办系统
鲁公网安备37070502000162号